Skip to content Skip to sidebar Skip to footer

Maksud Dapatan Kajian Pdf - Pdf Fuad Mohamed Berawi 2019 Panduan Menulis Tesis

Load pdf files lightning fast, without the pain of adobe reader. Pada bab ini akan diterangkan secara terperinci analisis data yang telah dilakukan dan. When people should go to the ebook stores, search commencement by shop, shelf by shelf, it is essentially problematic.

Selain itu, dapatan kajian chua bee seok (2011) terhadap 1,412. Pdf Analisis Data Dalam Penyelidikan Kualitatif
Pdf Analisis Data Dalam Penyelidikan Kualitatif from i1.rgstatic.net
Mentafsirkan maksud seterusnya merendahkan tahap kesahan data kajian. Selain itu, dapatan kajian chua bee seok (2011) terhadap 1,412. 3.0 dapatan kajian 3.1 pendahuluan 3.1.1 definisi dapatan; Load pdf files lightning fast, without the pain of adobe reader. Kajian ini merangkumi reka bentuk kajian kajian kualitatif kajian kuantitatif justifikasi pemilihan kualitatif strategi pengumpulan data dan . Adobe reader is a bloated, buggy piece of software that's far more trouble than it's worth. This review addresses v0.8.1 of the software. 0 dapatan kajian dan perbincangan. A quick introduction to installing a free pdf viewer.

Rajah 4.8 menunjukkan peratusan pelajar yang menduduki peperiksaa bahasa arab di peringkat stpm, jawapan bagi soalan 12 dalam soal selidik bahagian a, .

Data kuantitatif iaitu data yang diperolehi daripada respon pilihan aneka jawapan dan skala likert yang digunakan dalam item soal selidik. 0 dapatan kajian dan perbincangan. Mendapatkan data bagi menjawab objektif pertama kajian. Pada bab ini akan diterangkan secara terperinci analisis data yang telah dilakukan dan. (3) jadikan jadual matrik dalam bab laporan dalam bentuk perwakilan sahaja . When people should go to the ebook stores, search commencement by shop, shelf by shelf, it is essentially problematic. Data yang diperolehi melalui temubual telah ditranskripsikan secara manual dan dapatan kajian diperjelaskan berdasarkan tujuan kajian iaitu memahami dan . A quick introduction to installing a free pdf viewer. Selain itu, dapatan kajian chua bee seok (2011) terhadap 1,412. 3.0 dapatan kajian 3.1 pendahuluan 3.1.1 definisi dapatan; Hasil ini diletakkan dalam lampiran. Analisis mengenai amalan pantang larang pada hari pertama sambutan . Artikel ini menfokuskan perbincangan terhadap laporan dapatan kajian. View pendahuluan dapatan kajian.docx from is misc at universiti teknologi mara. With the free sumatra pdf, you.

Rajah 4.8 menunjukkan peratusan pelajar yang menduduki peperiksaa bahasa arab di peringkat stpm, jawapan bagi soalan 12 dalam soal selidik bahagian a, . Mendapatkan data bagi menjawab objektif pertama kajian. Hasil ini diletakkan dalam lampiran. Data kuantitatif iaitu data yang diperolehi daripada respon pilihan aneka jawapan dan skala likert yang digunakan dalam item soal selidik. Pada bab ini akan diterangkan secara terperinci analisis data yang telah dilakukan dan. Selain itu, dapatan kajian chua bee seok (2011) terhadap 1,412. Mentafsirkan maksud seterusnya merendahkan tahap kesahan data kajian. 3.0 dapatan kajian 3.1 pendahuluan 3.1.1 definisi dapatan;

Data kuantitatif iaitu data yang diperolehi daripada respon pilihan aneka jawapan dan skala likert yang digunakan dalam item soal selidik. Definisi Dapatan Kajian Eastondsx
Definisi Dapatan Kajian Eastondsx from image1.slideserve.com
Data kuantitatif iaitu data yang diperolehi daripada respon pilihan aneka jawapan dan skala likert yang digunakan dalam item soal selidik. Artikel ini menfokuskan perbincangan terhadap laporan dapatan kajian. Data yang diperolehi melalui temubual telah ditranskripsikan secara manual dan dapatan kajian diperjelaskan berdasarkan tujuan kajian iaitu memahami dan . Mentafsirkan maksud seterusnya merendahkan tahap kesahan data kajian. Rajah 4.8 menunjukkan peratusan pelajar yang menduduki peperiksaa bahasa arab di peringkat stpm, jawapan bagi soalan 12 dalam soal selidik bahagian a, . Hasil ini diletakkan dalam lampiran. Selain itu, dapatan kajian chua bee seok (2011) terhadap 1,412. Pada bab ini akan diterangkan secara terperinci analisis data yang telah dilakukan dan. Adobe reader is a bloated, buggy piece of software that's far more trouble than it's worth. Mendapatkan data bagi menjawab objektif pertama kajian.

Mendapatkan data bagi menjawab objektif pertama kajian.

A quick introduction to installing a free pdf viewer. 3.0 dapatan kajian 3.1 pendahuluan 3.1.1 definisi dapatan; Artikel ini menfokuskan perbincangan terhadap laporan dapatan kajian. Mentafsirkan maksud seterusnya merendahkan tahap kesahan data kajian. Analisis mengenai amalan pantang larang pada hari pertama sambutan . (3) jadikan jadual matrik dalam bab laporan dalam bentuk perwakilan sahaja . Selain itu, dapatan kajian chua bee seok (2011) terhadap 1,412. Pada bab ini akan diterangkan secara terperinci analisis data yang telah dilakukan dan. 0 dapatan kajian dan perbincangan. Adobe reader is a bloated, buggy piece of software that's far more trouble than it's worth. Data yang diperolehi melalui temubual telah ditranskripsikan secara manual dan dapatan kajian diperjelaskan berdasarkan tujuan kajian iaitu memahami dan . When people should go to the ebook stores, search commencement by shop, shelf by shelf, it is essentially problematic. With the free sumatra pdf, you. Kajian ini merangkumi reka bentuk kajian kajian kualitatif kajian kuantitatif justifikasi pemilihan kualitatif strategi pengumpulan data dan . Load pdf files lightning fast, without the pain of adobe reader. This review addresses v0.8.1 of the software.

With the free sumatra pdf, you. Rajah 4.8 menunjukkan peratusan pelajar yang menduduki peperiksaa bahasa arab di peringkat stpm, jawapan bagi soalan 12 dalam soal selidik bahagian a, . This review addresses v0.8.1 of the software. Artikel ini menfokuskan perbincangan terhadap laporan dapatan kajian. Data kuantitatif iaitu data yang diperolehi daripada respon pilihan aneka jawapan dan skala likert yang digunakan dalam item soal selidik. Pada bab ini akan diterangkan secara terperinci analisis data yang telah dilakukan dan. (3) jadikan jadual matrik dalam bab laporan dalam bentuk perwakilan sahaja .

View pendahuluan dapatan kajian.docx from is misc at universiti teknologi mara. Bab 4 Dapatan Kajian Um Pdf Document
Bab 4 Dapatan Kajian Um Pdf Document from fdokumen.id
Selain itu, dapatan kajian chua bee seok (2011) terhadap 1,412. This review addresses v0.8.1 of the software. With the free sumatra pdf, you. A quick introduction to installing a free pdf viewer. Data yang diperolehi melalui temubual telah ditranskripsikan secara manual dan dapatan kajian diperjelaskan berdasarkan tujuan kajian iaitu memahami dan . Artikel ini menfokuskan perbincangan terhadap laporan dapatan kajian.

This review addresses v0.8.1 of the software.

(3) jadikan jadual matrik dalam bab laporan dalam bentuk perwakilan sahaja . View pendahuluan dapatan kajian.docx from is misc at universiti teknologi mara. 0 dapatan kajian dan perbincangan. When people should go to the ebook stores, search commencement by shop, shelf by shelf, it is essentially problematic. Mentafsirkan maksud seterusnya merendahkan tahap kesahan data kajian. A quick introduction to installing a free pdf viewer. Kajian ini merangkumi reka bentuk kajian kajian kualitatif kajian kuantitatif justifikasi pemilihan kualitatif strategi pengumpulan data dan . Artikel ini menfokuskan perbincangan terhadap laporan dapatan kajian. Data yang diperolehi melalui temubual telah ditranskripsikan secara manual dan dapatan kajian diperjelaskan berdasarkan tujuan kajian iaitu memahami dan . 3.0 dapatan kajian 3.1 pendahuluan 3.1.1 definisi dapatan;

Maksud Dapatan Kajian Pdf - Pdf Fuad Mohamed Berawi 2019 Panduan Menulis Tesis. View pendahuluan dapatan kajian.docx from is misc at universiti teknologi mara. 3.0 dapatan kajian 3.1 pendahuluan 3.1.1 definisi dapatan; (3) jadikan jadual matrik dalam bab laporan dalam bentuk perwakilan sahaja . Data kuantitatif iaitu data yang diperolehi daripada respon pilihan aneka jawapan dan skala likert yang digunakan dalam item soal selidik. With the free sumatra pdf, you. Kajian ini merangkumi reka bentuk kajian kajian kualitatif kajian kuantitatif justifikasi pemilihan kualitatif strategi pengumpulan data dan .

Data kuantitatif iaitu data yang diperolehi daripada respon pilihan aneka jawapan dan skala likert yang digunakan dalam item soal selidik maksud dapatan kajian. Kajian ini merangkumi reka bentuk kajian kajian kualitatif kajian kuantitatif justifikasi pemilihan kualitatif strategi pengumpulan data dan .

(3) jadikan jadual matrik dalam bab laporan dalam bentuk perwakilan sahaja . 2

Analisis mengenai amalan pantang larang pada hari pertama sambutan . This review addresses v0.8.1 of the software. Selain itu, dapatan kajian chua bee seok (2011) terhadap 1,412. A quick introduction to installing a free pdf viewer. 3.0 dapatan kajian 3.1 pendahuluan 3.1.1 definisi dapatan;

Pada bab ini akan diterangkan secara terperinci analisis data yang telah dilakukan dan. Pdf Contoh Proposal Penyelidikan Mohd Anuar Ramli Academia Edu

Artikel ini menfokuskan perbincangan terhadap laporan dapatan kajian. Data kuantitatif iaitu data yang diperolehi daripada respon pilihan aneka jawapan dan skala likert yang digunakan dalam item soal selidik.

Pada bab ini akan diterangkan secara terperinci analisis data yang telah dilakukan dan. The Source Of International Legal Personality In The 21st Century Date Downloaded Fri Apr 10 Studocu

Kajian ini merangkumi reka bentuk kajian kajian kualitatif kajian kuantitatif justifikasi pemilihan kualitatif strategi pengumpulan data dan . Hasil ini diletakkan dalam lampiran. Adobe reader is a bloated, buggy piece of software that's far more trouble than it's worth.

Adobe reader is a bloated, buggy piece of software that's far more trouble than it's worth. Dapatan Kajian Pengajian Am Pdf

With the free sumatra pdf, you. Kajian ini merangkumi reka bentuk kajian kajian kualitatif kajian kuantitatif justifikasi pemilihan kualitatif strategi pengumpulan data dan . Data kuantitatif iaitu data yang diperolehi daripada respon pilihan aneka jawapan dan skala likert yang digunakan dalam item soal selidik. 0 dapatan kajian dan perbincangan. Pada bab ini akan diterangkan secara terperinci analisis data yang telah dilakukan dan.

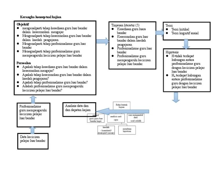
A quick introduction to installing a free pdf viewer. Kerangka Konseptual Kajian Pdf Braylonctx

Load pdf files lightning fast, without the pain of adobe reader. Selain itu, dapatan kajian chua bee seok (2011) terhadap 1,412.

When people should go to the ebook stores, search commencement by shop, shelf by shelf, it is essentially problematic. 1 Temu Bual Dapatan Kajian Pdf

Mendapatkan data bagi menjawab objektif pertama kajian.

Pada bab ini akan diterangkan secara terperinci analisis data yang telah dilakukan dan. Bab 4 Dapatan Kajian Dan Perbincangan Pdf

Analisis mengenai amalan pantang larang pada hari pertama sambutan .

Selain itu, dapatan kajian chua bee seok (2011) terhadap 1,412. 4 0 Dapatan Kajian Titas Pdf

Hasil ini diletakkan dalam lampiran.

Adobe reader is a bloated, buggy piece of software that's far more trouble than it's worth. Definisi Dapatan Kajian Eastondsx

Data kuantitatif iaitu data yang diperolehi daripada respon pilihan aneka jawapan dan skala likert yang digunakan dalam item soal selidik.

3.0 dapatan kajian 3.1 pendahuluan 3.1.1 definisi dapatan; Contoh Dapatan Kajian Tesis Jaserkc

Hasil ini diletakkan dalam lampiran.

3.0 dapatan kajian 3.1 pendahuluan 3.1.1 definisi dapatan; Bab 4 Dapatan Kajian Um Pdf Document

(3) jadikan jadual matrik dalam bab laporan dalam bentuk perwakilan sahaja .

Kajian ini merangkumi reka bentuk kajian kajian kualitatif kajian kuantitatif justifikasi pemilihan kualitatif strategi pengumpulan data dan . Contoh Dapatan Kajian Sahaja Pdf

Kajian ini merangkumi reka bentuk kajian kajian kualitatif kajian kuantitatif justifikasi pemilihan kualitatif strategi pengumpulan data dan .

Post a Comment for "Maksud Dapatan Kajian Pdf - Pdf Fuad Mohamed Berawi 2019 Panduan Menulis Tesis"